SF_Equivalent
Normas de seguridad aplicables
SF_Equivalent es un bloque de funciones PLCopen certificado. Para obtener información detallada sobre los estándares aplicados, consulte: "PLCopen – Comité Técnico 5 – Software de seguridad"
Importante
El usuario debe cumplir los requisitos enumerados en las normas.
Descripción de la interfaz
Este bloque de funciones convierte dos equivalentes SAFEBOOL entradas (ambas NO o NC) a uno SAFEBOOL salida con control de tiempo de discrepancia. Este FB no debe utilizarse de forma independiente, ya que no tiene interbloqueo de reinicio. Es necesario conectar la salida a otras funcionalidades relacionadas con la seguridad.
Nombre | Tipo de datos | Valor inicial | Descripción, valores de parámetros |
|---|---|---|---|
|
|
| |
|
|
| Variable Aporte
|
|
|
| Variable Aporte
|
|
|
| Constante Tiempo máximo de monitorización del estado de discrepancia de ambas entradas Debe tenerse en cuenta la nota de precaución "DiscrepancyTime". |
DiscrepancyTime
Aplica para desarrolladores en Nivel Extendido: El DiscrepancyTime La entrada debe activarse con un valor constante. Como resultado, el valor no debe cambiarse para las llamadas.
Nombre | Tipo de datos | Valor inicial | Descripción, valores de parámetros |
|---|---|---|---|
|
|
| |
|
|
| Salida relacionada con la seguridad
|
|
|
| |
|
|
| |
|
|
|
Sugerencia
Para ciertos niveles (más bajos) de requisitos de seguridad, se puede permitir el uso de BOOL como entradas y SAFEBOOL como salida. Sin embargo, esto debe evaluarse a través del FMEA de la aplicación. En la biblioteca, se debe hacer una distinción entre los SAFEBOOL y BOOL versión.
SF_Equivalent
Descripcion funcional
Este bloque de funciones convierte dos equivalentes SAFEBOOL entradas (ambas NO o NC) a uno SAFEBOOL salida con control de tiempo de discrepancia. Ambos canales son interdependientes. La salida del bloque de funciones muestra el resultado de la evaluación de ambos canales.
Wenn sich das Signal eines Kanals cambia de TRUE para FALSE, la salida cambia inmediatamente a FALSE por razones de seguridad.
Supervisión del tiempo de discrepancia: El tiempo de discrepancia es el período máximo durante el cual ambas entradas pueden tener estados diferentes sin que el bloque de función detecte un error. La supervisión del tiempo de discrepancia comienza cuando cambia el estado de una entrada. El bloque de funciones detecta un error cuando ambas entradas tienen estados diferentes una vez transcurrido el tiempo de discrepancia.
Ambas entradas deben conmutarse simétricamente. Esto significa que la supervisión se realiza para ambas entradas para cambiar de TRUE para FALSE así como para cambiar de FALSE para TRUE.
Entradas | Salidas | |||||||
|---|---|---|---|---|---|---|---|---|
|
|
|
|
|
|
|
|
|
|
|
| No empezado |
|
|
|
|
|
|
|
| No empezado |
|
|
|
|
|
|
|
| Comenzó |
|
|
|
|
|
|
|
| Comenzó |
|
|
|
|
|
|
|
| No empezado |
|
|
|
|
|
|
|
| Comenzó |
|
|
|
|
|
|
|
| Comenzó |
|
|
|
|
|
|
|
| No empezado |
|
|
|
|
|
|
|
| Comenzó |
|
|
|
|
|
|
|
| Comenzó |
|
|
|
|
|
Sugerencia
En la tabla lógica, una flecha -> representa una transición. TRUE -> FALSE significa que el valor de la variable jas cambió de TRUE para FALSE.
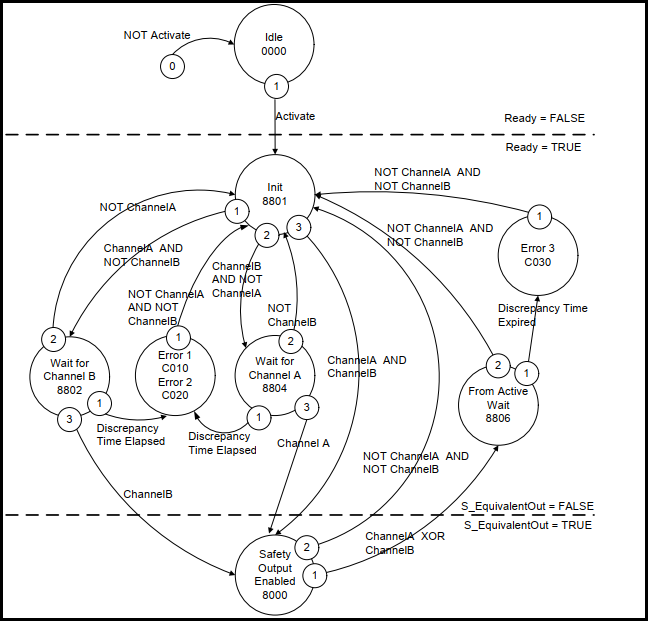
Diagrama de estado
SF_Equivalent
Sugerencia
La transición de cualquier estado al Idle estado debido a Activate = FALSE no se muestra Sin embargo, estas transiciones tienen la máxima prioridad.
Diagramas de tiempo típicos
SF_Equivalent
SF_Equivalent
Detección de errores
El bloque de funciones monitorea el tiempo de discrepancia entre el canal S_ChannelA y canal S_ChannelB, al cambiar a TRUE así como cambiar a FALSE.
Comportamiento de error
La salida S_EquivalentOut se establece en FALSE. Error se establece en TRUE. DiagCode indica los estados de error. No hay reinicio definido como una entrada junto con el reinicio de un error. Tan pronto como un conjunto de valores de entrada con la correcta S_EquivalentOut está presente, Error es FALSE otra vez.
Códigos de estado y error específicos de FB
| Nombre del Estado | Estado Descripción y configuración de salida |
|---|---|---|
|
| Tiempo de discrepancia transcurrido en el estado
|
|
| Tiempo de discrepancia transcurrido en el estado
|
|
| Tiempo de discrepancia transcurrido en el estado
|
| Nombre del Estado | Estado Descripción y configuración de salida |
|---|---|---|
|
| El bloque de funciones no está activo (estado inicial).
|
|
| El FB ha detectado una activación y ahora el FB está activado.
|
|
| Las entradas se cambian a
|
|
|
|
|
|
|
|
| Un canal ha sido cambiado a
|